| Sign In | Join Free | My himfr.com |
|
| Ask Lasest Price | |
| Brand Name : | Serworld |
| Model Number : | SWAQ01 |
| Certification : | CE/ISO |
| Price : | USD10000-1000000 |
| Payment Terms : | L/C,T/T |
| Supply Ability : | Consult customer service |
| Delivery Time : | 45-70days after order confirm |
Table of Content
>1. >Introduction to Aqua-feed Production Line
>2. >Aqua-feed Processing Stages
>3. >Our Advantages
>4. >FAQ
1. Introduction to Aqua-feed Production Line
1.1 Product Categories
Aqua-feed processing covers three major categories:
Freshwater fish feed (e.g., four major Chinese carp species)
Marine fish feed (e.g., grouper, sea bass)
Crustacean feed (e.g., shrimp, crabs)
1.2 Key Process Characteristics
Premium raw materials: High-protein biological ingredients (fishmeal, shrimp shell powder), superior fat sources, low-fiber formulations.
Precision processing: Ultra-fine grinding (80-120 mesh vs. 40-60 mesh for livestock feed).
Nutrient preservation: Low-temperature conditioning, vacuum coating to retain heat-sensitive nutrients.
Advanced equipment: Dual-shaft differential conditioners, extrusion systems for high-fat (6-12%) and high-protein (28-45%) formulations.
1.3 Technical Requirements
Precise temperature control, corrosion-resistant materials, and intelligent batching systems.
Full-process quality control from raw material pretreatment to post-conditioning.

2. Aqua-feed Processing Stages
2.1 Core Solutions
Project planning: Factory layout design based on raw material properties and product positioning.
Process design: Modular integration of extrusion-drying-post-conditioning processes.
Equipment matrix: Twin/single-screw extruders (1-20T/h) + micro-extrusion systems for fry feed.
Smart control: Graded configurations from manual batching to DCS automation.
Technical services: EPC turnkey projects, commissioning, and continuous process optimization.
2.2 Key Equipment & Features
Extrusion systems:
Floating feed twin-screw extruders (1-20T/h)
Sinking/slow-sinking feed single-screw extruders (1-15T/h).
Micro-extruders for fry feed (particle size: 0.5-1.2mm).
2.3 Process advantages
Product range: Carp feed, marine fish extruded feed, shrimp/crab specialty feed, fry starter feed.
Density control: Adjustable expansion rate (30-60%), precise density regulation (300-600g/L).
AI integration: Raw material recognition, self-learning extrusion parameters, energy optimization.
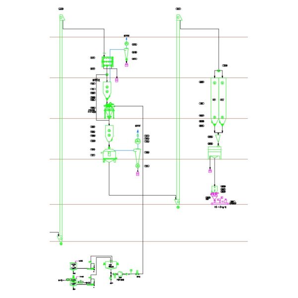
2.4 Aqua-feed Processing Sections
2.4.1 Material Receiving
|
|
|
2.4.2 Grinding
Two grinding bins (20m³ capacity), equipped with iron-removal feeders and noise-reduction systems.
|
|
Iron-removal feeder: Shields grinder components (screens, hammers), minimizing wear.
Fan silencers: Reduce operational noise.
Pulse filters + sealed screw conveyors: Block air leaks, boost efficiency, cut costs.
Quality Control
Pipeline sampler: In-process checks and control room sampling.
Flexibility
Pneumatic valves: Switch bins/grinders for flexible workflows.
Level sensors: Signal grinding completion to operators.
2.4.3 Batching & Mixing
10-12 batching bins (total 120m³), designed for complex formulations.
Dual weighing systems for speed and accuracy.
Hard-gear reducers, double-layer scrapers, and pulse dust collectors to prevent blockages and dust leakage.
|
|
|
2.4.4 Ultra-fine Grinding & Secondary Mixing
Screenless ultra-fine grinders (40-200 mesh adjustable).
Air conveying with cyclone separators and pulse filters for environmental compliance.
Secondary mixing for sensitive additives.
|
|
|
2.4.5 Extrusion& Drying Section
(1)Key Features:
Core production stage with two stainless steel pre-extrusion bins (for standard and small-sized pellets), equipped with rotary dischargers to prevent cross-contamination.
|
|
|
|
Twin-screw extruders (preferred for formula flexibility and high throughput):
Integrated components: Frequency-controlled screw feeder, dual-speed differential conditioner, and extruder unit.
Automated control system with touchscreen interface for real-time parameter adjustment (feed rate, temperature, steam pressure) and one-touch preset formulas.
(2)Optional upgrades:
Density control module for semi-sinking/sinking feeds
Emission-free dust/exhaust systems to eliminate workplace pollution.
Horizontal dryers with multi-stage temperature zoning (steam or gas-fired options) for energy-efficient drying.
Customizable screens (nylon, stainless steel perforated/wire mesh) tailored to material properties.
(3)Post-Processing:
Extruded and dried materials advance to the oil coating and cooling stages for final preparation.
2.4.6 Cooling, Screening & Packaging
Counterflow coolers to prevent condensation and mildew.
High-efficiency vibrating screens for impurity removal.
Automated packaging systems with robotic palletizing to reduce labor costs.
|
|
|
|
3. Our Advantages
Leading-edge core equipment: Internationally advanced extrusion and drying systems.
30+ years of expertise: Experienced engineering team in feed plant design.
Smart manufacturing: AI-driven process optimization and energy management.
Full-service support: Turnkey solutions from planning to post-installation optimization.
|
|
|
4. FAQ
1. Services offered?
Turnkey solutions including plant planning, equipment supply,
installation, and commissioning.
2.Single-screw vs. twin-screw extruder?
Depends on formula, product type, and budget. Contact sales for
tailored advice.
3.Installation process?
Detailed installation drawings + on-site engineer guidance.
4.Delivery time?
90-120 days (project-dependent).
5. Competitive edge?
Advanced equipment, 30+ years of expertise, and smart manufacturing
capabilities.
6.Packaging standards?
Steel pallets or export-grade wooden crates.
7.Buyer preparations?
Civil works, utilities (water, electricity, gas), and site
readiness.
8.Additional equipment needed?
Transformer, weighbridge, boiler, air compressor, oil tanks,
forklifts, etc.
|